医療安全管理室は地域の皆様に安心で安全な医療を提供することを目的として、平成17年に病院組織の一部として設置されました。
現在、医療安全管理室長として医師1名、医療安全管理室副室長として薬剤師1名、専従リスクマネージャーとして看護師1名、事務員2名の5名体制となっております。
病院理念である「心ある医療」を提供できるよう、ハード面・ソフト面から安全対策を講じ、地域の皆様が安心して受診できる環境を整えてまいります。
業務分掌
医療安全管理室では「医療安全業務」を主な業務とし、専任の職員を配置することにより、より円滑に業務を遂行致します。

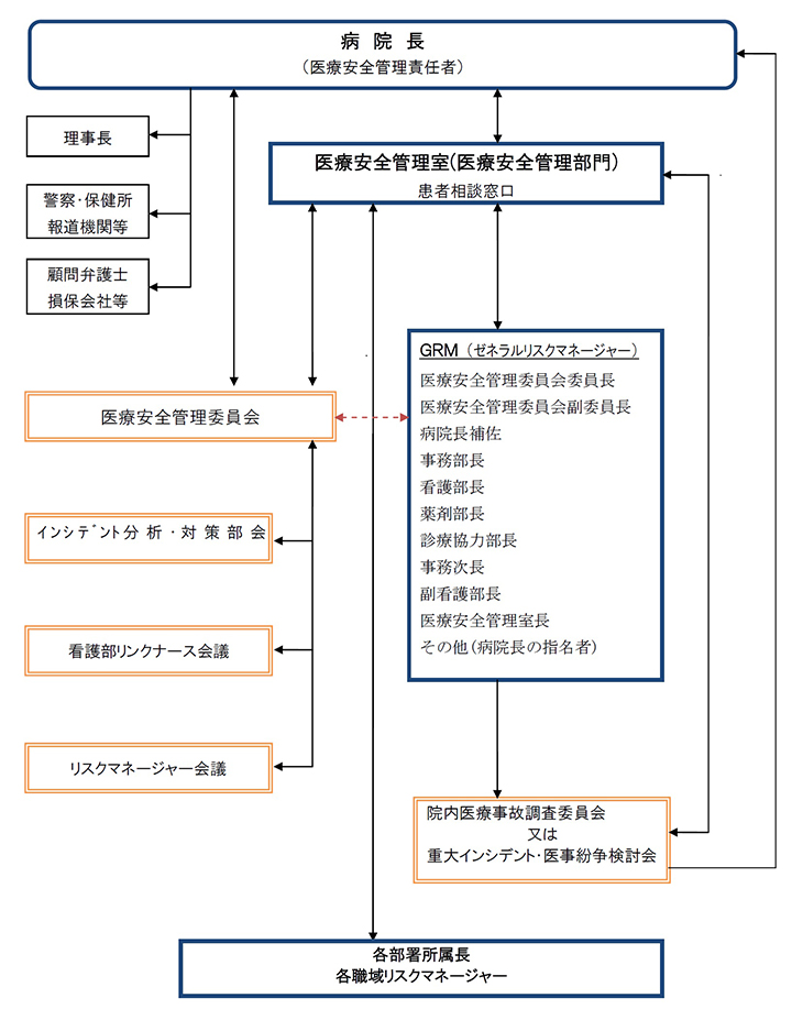
組織紹介
病院長をトップとしてそれぞれ以下のような組織体系となっています。
医療安全

お問い合わせ先
| お問い合わせ | 〒040-8585 函館市本町33番2号 函館中央病院 医療安全管理室 TEL 0138-52-1231(代表) FAX 0138-54-7520 Mail: iryou-anzen@hakochu-hp.gr.jp | ![]() |
